1a. Unidad. El texto como manifestación creativa y comunicativa del ser humano.
1a. Unidad. El texto como manifestación creativa y comunicativa del ser humano.
Presentación.
El objetivo del módulo textos y visiones del mundo, es que desarrolles una serie de competencias generales que te lleven a desarrollarte como un mejor ciudadano crítico y propositivo; un mejor ser social que participe en la solución de problemas comunitarios; y un ser humano preocupado de sí mismo, de los otros y de su entorno.
Esta dividido el módulo en tres unidades.
1a. Unidad. El texto como manifestación creativa y comunicativa del ser humano.
2a. Unidad. Una mirada al mundo a través de la literatura.
3a. Unidad. Leer para conocer y comprender mi mundo.
Primera Unidad.
Propósito. Leas analíticamente textos ensayísticos y literarios para que identifiques diferentes géneros y conozcas sus particularidades lingüísticas y de intención comunicativa.
1a. Unidad. El texto como manifestación creativa y comunicativa del ser humano.
- Texto literario
- Texto narrativo
- Texto Lírico
- Texto dramático
- Texto Ensayístico.
Libro
Antes de iniciar recordaremos uno de los aspectos más transcendentales de la lengua, las funciones del lenguaje de acuerdo con el propósito de tu comunicación.
Es importante que tomes en cuenta que la literatura además de ser una rama artística imprehensible , en su totalidad se ha desarrollado durante siglos y que las obras y los autores que la conforman son muchos y diversos, por lo que el estudio de las obras literarias no es fácil ni total. Los estudiosos clasificaron las obras de acuerdo con el género y subgénero.
Objetivo El alumno será capaz de identificar las características de las obras literarias en un texto dado.
El texto literario, definición y características.
Lenguaje Connotativo y denotativo.
Texto Narrativo
Da clik en la siguiente dirección electrónica y realiza la actividad de KAHOOT
Realiza la lectura del cuento "Diles que no me maten" localiza los siguientes elementos: Tiempo, espacio, tema principal, narrador , la estructura de la obra y clasificación de los personajes.
Actividad final del texto narrativo.
Texto Lírico
El texto lírico es aquel donde el autor expresa sus sentimientos, emociones y sensaciones libremente. Su expresión textual es el poema. Puede ser en verso o en prosa. Cuando el texto lírico es en verso, su expresión formal indica que cada verso (o línea del poema) tiene ritmo y rima. Al contrario, cuando es en prosa, la rima no aparece pero sí se mantiene un cierto ritmo y musicalidad del idioma, y se le dice prosa poética.
Se le llama lírico porque antiguamente, en Grecia, se recitaban poemas acompañados de un instrumento musical que era, por lo general, una lira. Con el tiempo, el instrumento quedó en desuso pero no la costumbre de recitar. De allí provienen los trovadores medievales y las canciones actuales.

Ahora para comprobar tu aprendizaje visitarás el siguiente sitio y del poema "Nanas de la cebolla" , lo analizarás y obtendrás la rima, el metro y el ritmo de cada estrofa.
Texto dramático.
Recibe el nombre de texto dramático todo aquel escrito que se elabora con el fin de ser representado en público no mediante la mera lectura sino a través de la actuación teatral. En este tipo de texto se interpreta una o varias situaciones de conflicto entre diferentes personajes, las cuales configuran una historia que es representada a través de los diálogos y acciones de los actores. La acción transcurre en un escenario determinado ambientado en un espacio y un tiempo concretos, y el conflicto en cuestión se va desarrollando a lo largo de múltiples escenas.
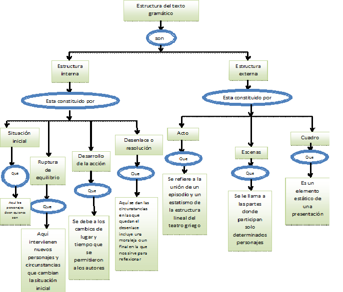
Observa el siguiente mapa conceptual que hace referencia a la estructura del texto dramático.

Nota importante, algunos autores hacen referencia a la estructura externa al contexto geográfico y contexto histórico.

A continuación se encuentra un enlace para que leas la obra "La casa de Bernarda de Alba"

Texto Ensayístico
Un ensayo es un tipo de texto escrito en prosa en el cual un autor expone, analiza y examina, con variados argumentos, un tema determinado, con el propósito de fijar posición al respecto, siguiendo un estilo argumentativo propio. En este sentido, el ensayo se caracteriza por ser una propuesta de reflexión, análisis y valoración que se estructura de manera clásica con una introducción, un desarrollo y una conclusión.
Realiza la lectura del siguiente ensayo "Los mexicanos las prefieren gordas"

